学校首页
信息公告
投稿通道
导航
首页
天际要闻
校园快讯
天际时评
部处动态
院系传真
媒体聚焦
学习园地
三苑视点
电子校报
当前位置:
首页
学习园地
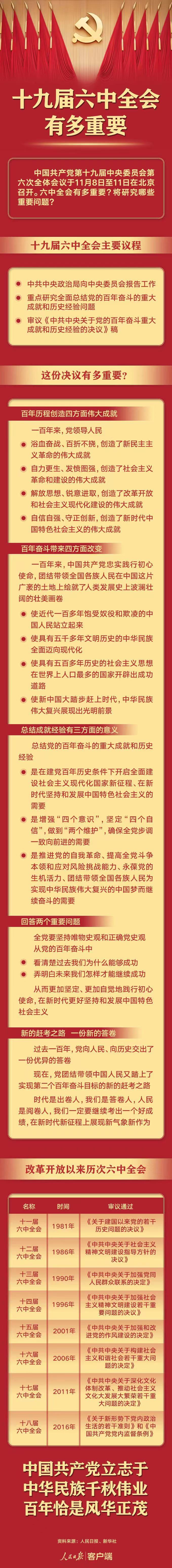
一图了解十九届六中全会有多重要
2021-11-08
来源:人民网
作者:
作者(文):
作者(图):
发布:
责编:吴琪琼
访问量:
2148
同栏目文章
天际要闻
+更多
我校工程学学科排名跻身ESI全球前千分之...
我校举办建校65周年校友艺术作品展
我校入选研究生培养单位年度贡献力50强
校领导赴盐城市高新技术开发区开展访企拓...
我校参加“智汇盐城·链动未来”新能源及...
缅甸驻华大使馆和中国—东盟中心一行来访...
国家自然科学基金大气学科重大项目交流会...
中国教育国际交流协会一行来校调研
气象灾害教育部重点实验室—气象灾害预报...
我校成功获批6个本科专业
最近添加
返回
原图
/